地区:
石家庄专升本
保定专升本
秦皇岛专升本
邯郸专升本
邢台专升本
唐山专升本
承德专升本
张家口专升本
沧州专升本
衡水专升本
廊坊专升本
热点搜索:
河北省专升本考试
河北全日制统招专升本
石家庄铁道大学专升本招生专业
河北专升本咨询热线
19233013185
首 页
升本资讯
升本政策
招生计划
招生简章
考试大纲
题库下载
分数线
升本学院
招生专业
升本问答
升本专业导航
经管类
>
会计联考
电子商务联考
工程管理联考
工商管理
国际经济与贸易
人力资源管理
市场营销
土地资源管理
物流管理联考
旅游管理联考
健康服务与管理
金融联考
理工类
>
土木联考
机械联考
计算机联考
电气联考
化学工程与工艺联考
应用化学
食品科学与工程联考
环境工程联考
农业水利工程
材料成型及控制工程
钢铁智能冶金技术
能源与动力联考
服装工程技术
金属材料工程
生物科学联考
石油工程技术
地理科学联考
应用心理学(理工)
农学类
>
动物科学
动物医学
植物保护
园林联考
体育类
>
体育联考
外语类
>
英语联考
阿拉伯语
朝鲜语
德语
俄语
法语
日语
西班牙语
意大利语
文史类
>
小学教育
学前教育
新闻联考
法学联考
汉语言联考
历史学
思想政治教育
应用心理学(文史)
秘书学
广告学
行政管理
医学类
>
护理学/助产学
医学检验技术
中医学
临床医学
医学影像技术
康复治疗学
口腔医学技术
药学
针灸推拿学
中药学
艺术类
>
播音与主持艺术
公共艺术/环境设计
美术学联考
视觉传达联考
舞蹈学联考
声乐联考
器乐联考
表演
动画
广播电视编导联考
雕塑
书法学
首页
>
题库下载
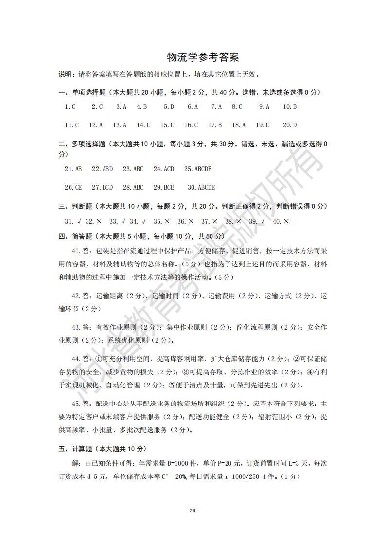
> 2025河北省专升本考试物流学模拟真题及参考答案
2025河北省专升本考试物流学模拟真题及参考答案
来源:
河北专升本培训网
2024-10-21
157
专升本咨询电话:
19233013185
2025河北省专升本考试物流学模拟真题及参考答案
文章标签:
河北专升本考试物流学模拟题
河北专升本模拟题免费下载
本文地址:
http://www.edubrand.net/download/46.html
上一篇:
河北省普通高等学校专
下一篇:
河北专升本考试旅游学
推荐院校
[
二类公办
]
河北建筑工程学院
地址:河北省张家口市朝阳西大街13号
3437
2024-06-04
[
二类公办
]
河北工业职业技术大学
地址:石家庄红旗大街626号
2442
2024-06-04
[
二类公办
]
河北北方学院
地址:张家口市高新区钻石南路11号
3466
2024-06-04
[
二类公办
]
邯郸学院
地址:河北省邯郸市邯山区学院北路530
3696
2024-06-04
[
二类公办
]
承德医学院
地址:河北省承德市双桥区安远路
2473
2024-06-04
图文资讯
[
考试大纲
]
2025年河北专升本考试医学类口腔医学技术专业考试说明(人体解剖学)
407
2025-03-14
[
考试大纲
]
2025年河北专升本考试医学类口腔医学技术专业考试说明(口腔解剖生理学)
402
2025-03-14
[
考试大纲
]
2025年河北专升本考试艺术类-书法学专业行草技法考试说明(临摹、创作)
333
2025-03-14
[
考试大纲
]
2025年河北专升本考试艺术类-书法学专业楷书技法考试说明(临摹、创作)
392
2025-03-14
[
考试大纲
]
2025年河北专升本考试艺术类-书法学专业隶书技法考试说明(临摹、创作)
358
2025-03-14
河北专升本报名指导
升本院校
升本专业
报名入口
历年数据
常见问题
升本咨询
热门标签
河北专升本
[105]
冠人专升本
[48]
河北省普通专升本
[47]
河北专升本培训
[34]
河北专接本培训机构
[19]
河北专升本网络工程专业培训课程
[17]
河北专升本健康服务与管理专业培训课程
[17]
河北专升本新能源汽车工程技术专业培训课程
[17]
河北专升本物流管理专业培训课程
[17]
河北雕塑专升本
[16]
河北专升本经济学专业培训课程
[16]
河北专升本工程管理专业培训课程
[16]
河北专升本旅游管理专业培训课程
[16]
河北专升本供应链管理专业培训课程
[16]
河北动画专升本
[15]
河北专升本工程造价专业培训课程
[15]
河北专升本勘查技术与工程专业培训课程
[15]
河北艺术设计学专升本
[15]
河北艺术与科技专升本
[15]
河北影视技术专升本
[15]
河北戏剧影视导演专升本
[15]
河北专升本旅游管理与服务教育专业培训课程
[15]
河北专升本财务管理专业培训课程
[15]
河北书法学专升本
[15]
河北舞蹈表演专升本
[15]
河北专升本考试
[15]
河北专升本人力资源管理专业培训课程
[15]
河北舞蹈学专升本
[15]
河北摄影专升本
[15]
河北专升本精算学专业培训课程
[15]
领取河北专升本资料
关注微信公众号